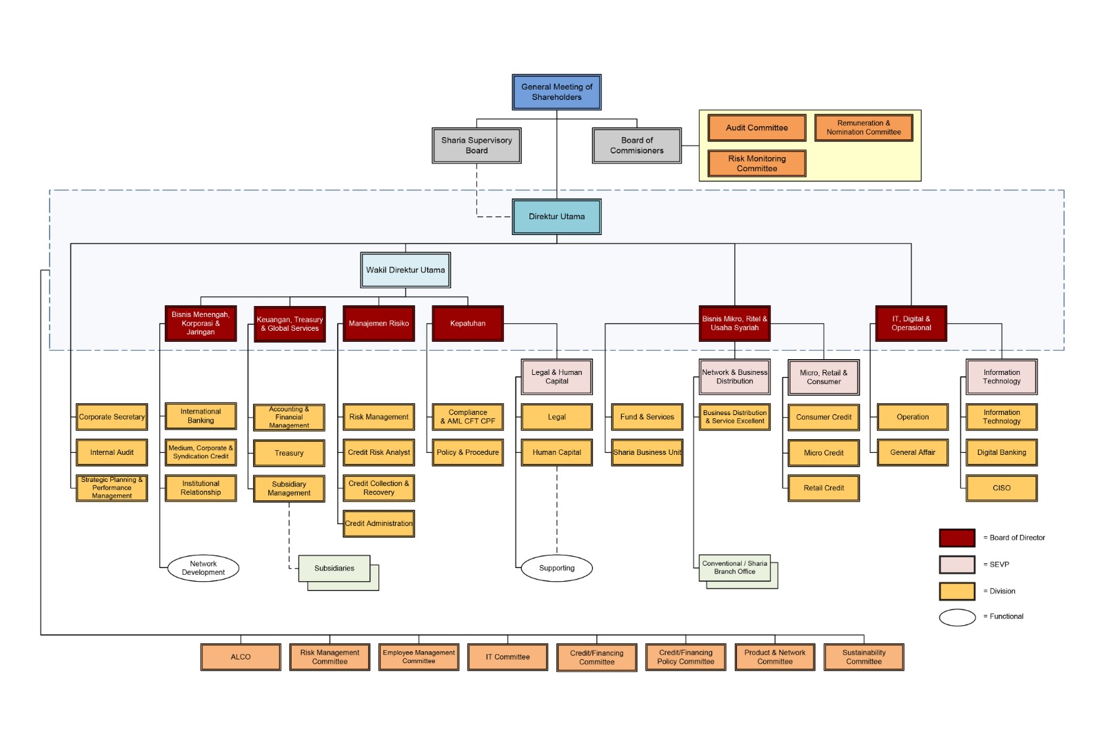
Organization Structure

There was no correlation affiliation among other members of the Board of Directors and / or member of the Board of Commissioners, and the shareholders in Bank Jatim

There was no correlation affiliation among other members of the Board of Directors and / or member of the Board of Commissioners, and the shareholders in Bank Jatim